凱基證券遵循母公司凱基金控的永續金融願景,為客戶、員工、股東和社會提供永續的金融解決方案,致力於創造長期穩健的報酬,確保投資人與股東獲得最佳回報,並透過資金與金融服務創造正向的永續影響力。
為接軌國際、響應政府永續投資理念及實踐凱基金控集團之永續淨零願景,凱基證券於2018年簽署《機構投資人盡職治理守則遵循聲明》,並於2021年制訂本公司《責任投資政策》,除於投資決策及風險評估流程中納入ESG機制外,並藉由關注被投資公司營運狀況、出席股東會行使投票權,及適當與被投資公司對話與互動等方式,積極落實盡職治理,再度入選臺灣證券交易所「2024年度機構投資人盡職治理資訊揭露較佳名單」,並於「政策與遵循聲明」及「實務與揭露」兩大主軸30項評比指標全數滿分,展現凱基證券對盡職治理的重視及其資訊揭露的完整性,獲得主管機關高度肯定。
此外,凱基證券已於2023年度依循母公司凱基金控腳步,正式簽署加入「碳核算金融聯盟」(Partnership for Carbon Accounting Financials,簡稱PCAF),導入國際投融資碳排管理標準,建構氣候變遷風險管理機制,並依循SBTi國際標準,以具體行動,實踐全資產淨零碳排目標,藉此積極推動企業永續轉型,加速實現淨零排碳願景。
責任投資

2024 年責任投資具體成果(依行政院主計總處公告之行業統計分類及小類代碼揭露前十大產業的總件數與總金額)

上述責任投資成果係包含本公司之股權及債券投資部位,其中債券投資部位係包含一檔經證券櫃檯買賣中心認可之永續發展債券(投資標的代碼為B94172,類別為社會責任債券,本公司投資金額為新台幣7億元)。
而因本公司之投資部位每日執行之進出投資筆數龐大,現行尚難以完整揭露2024全年度之詳細進出明細,故上述揭露之責任投資成果係本公司以2024年12月31日作為截止日,統計庫存明細(包含避險部位)並分析產業別後揭露之數據,以確認揭露數據皆符合現行責任投資政策。未來本公司將會持續遵照責任投資政策,兼顧公司營運績效及永續發展責任,並持續研擬揭露詳盡投資績效之措施。
2024年度辦理之永續發展債券
本公司統計之永續發展債券範疇,係依據櫃買中心《永續發展債券作業要點》規定,經櫃買中心認可之綠色債券、社會責任債券及可持續發展債券:

凱基證券於2024 年合計辦理19 檔永續發展債券之承銷(含擔任財務顧問),包含16 檔綠色債券、1 檔社會責任債券、
2 檔可持續發展債券,合計承銷金額為新臺幣195.78 億元。

境外永續結構型商品
本公司為台灣首家得受託投本公司與境外結構型商品發行機構合作,領先同業於2024年推廣上架多檔「慈善捐款境外結構型債券(Charitable Giving Note)」、「綠色境外結構型債券(Green Note)」、「社會責任境外結構型債券(Social Note)」商品進行銷售,提供能同時滿足投資人之資產配置需求、環境友善及永續投資的綠色金融服務。

為幫助投資人在瞬息萬變的市場中,能輕鬆透過金融科技做出更好的投資決策,2024年起,凱基證券領先業界於隨身e策略APP推出「AI助理」、「客製化精準通知」等多項數位創新服務,用最貼心的擬人化、客製化數位技術,打造有溫度的數位功能,協助投資人可以更快速、便利、準確研判個股行情。
此外,隨著科技日新月異,為促進證券市場之健全與發展,凱基證券配合主管機關政策之推動,積極向投資人推廣採用電子下單方式進行交易,以精進投資人交易之便利性及即時性,亦可兼顧環境友善之經營策略。2024年凱基證券採用電子下單全年成交比重為88.8%,未來亦將持續推廣電子下單之投資模式,鼓勵投資人以最小的環境負擔創造最大投資效益。

友善金融:「AI 助理」以擬人化方式提供「盤前必讀」AI 報讀功能,可用影片播放、語音聆聽、文字閱讀等方式多元觀看,致力打造友善金融環境,特別關注弱勢族群數位落差問題,確保每個人都能輕鬆獲取金融資訊。
專業分析報告:凱基證券「AI 助理」為業界首家AI 模型預測能結合AI 技術與專業分析師的「雙腦」智慧,憑藉AI 頂尖技術跟大數據,重新賦予券商進化角色。「AI 助理」一鍵提供上市櫃近2,000 檔個股AI 模型預測及專業報告,包含三項強大獨家分析:
1.「短線晴雨型態」針對個股提供指標動能及重要趨勢數據;
2.「AI 模型預估」透過AI 演算法預估未來5 日股價方向與走勢機率;
3.「凱基研究報告」運用凱基投顧專業研究報告,提供個股未來一年的投資建議及產業市況分析等。
金融便捷服務
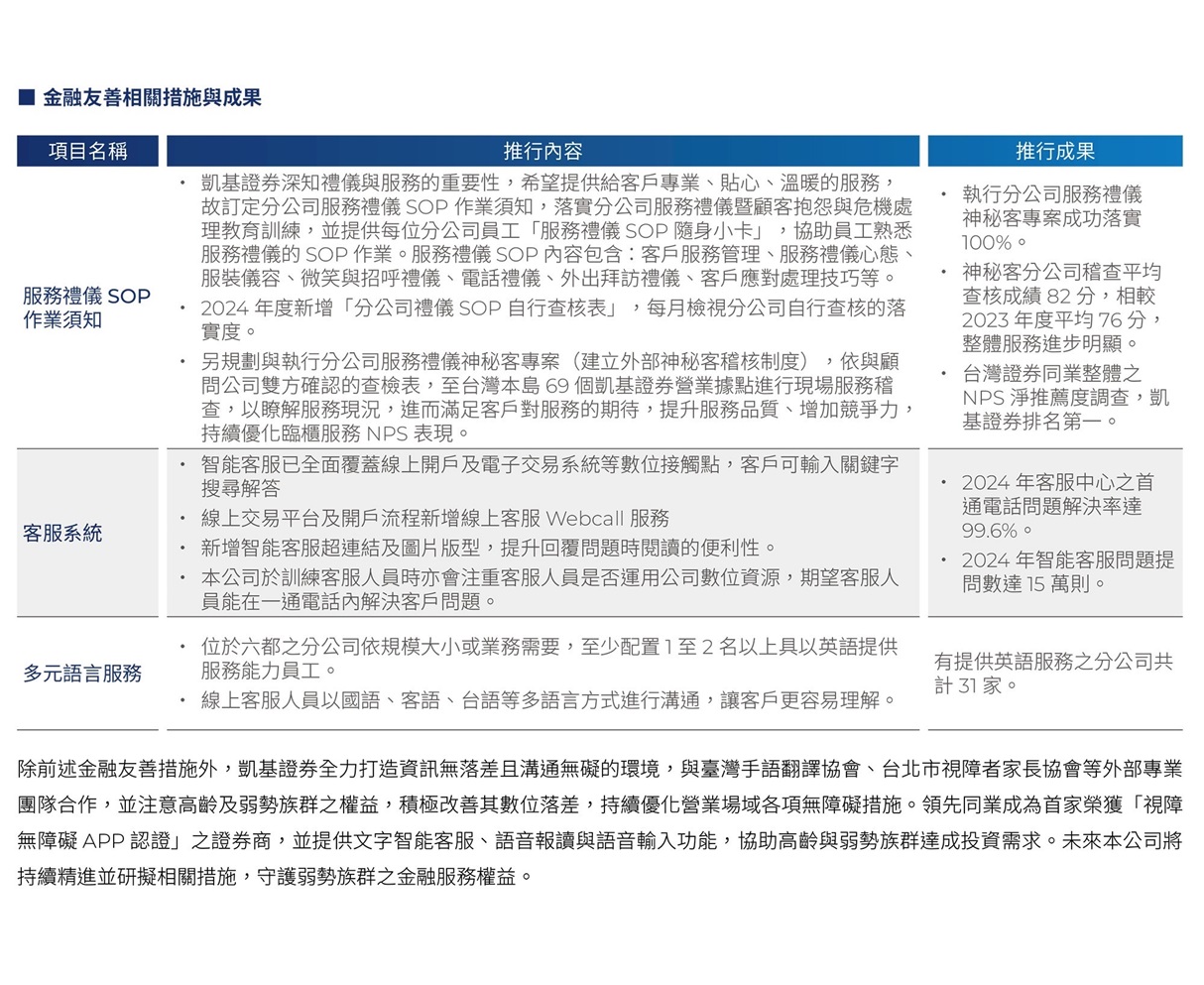
本公司積極打造數位金融便捷服務,提供客戶各類遠端服務體驗:如「視訊電子簽章加值服務」可讓客戶不受地理位置限制,輕鬆完成線上台股交易額度調整申請,亦有「線上共銷共享同意書簽署」、「6 分鐘線上三合一開戶」、「開立分戶帳新增【銀行身分認證】方式」等便民措施;針對聽力或語言障礙之弱勢客戶,則可透過「真人線上文字客服」服務,以文字敘述方式提出申辦作業相關問題,線上即可得到即時回覆,對弱勢族群之相關友善措施請詳本報告書3.3 服務品質與客戶關係之金融友善措施段落。前述各項措施接由本公司「公平待客委員會」定期追蹤具體執行情形,並提請董事會討論及指導。



金融友善服務
本公司致力落實「以客戶為中心」的核心價值,於金融友善服務領域持續領航,今年(2025年)再度榮獲金管會「公平待客原則評核」大型綜合券商前25%頂尖佳績,彰顯凱基證券自上而下推動公平待客,於金融消費者權益保護、數位友善服務及企業誠信經營等面向的卓越成果,深獲主管機關肯定。


凱基證券十分重視公平待客原則之落實,定期辦理及推廣各式與公平待客原則相關的必修與選修課程及講座,如「從業人員法令教育訓練課程」,內容涵蓋公平待客原則、金融消費者保護相關法規、客戶申訴與爭議處理、重要裁罰案例及法令宣導,並要求董事及負責人皆須參加相關課程。
2024年辦理內部公平待客線上及實體課程2 場,並於2024年度公平待客原則教育訓練內新增金融友善及身心障礙者權利公約等內容,課程時數3 小時,完訓人數共2,702 人(包含董事、負責人及外部參與人員22 人),訓練總人時數8,154 小時。
內部公平待客教育訓練課程(涵蓋金融友善及身心障礙者權利公約等內容)完訓正職人員達2,690名,課程大綱包含: (1)公平待客原則之理念(高齡/身心障礙)、(2)我國高齡狀況、(3)樂齡的風險管理、(4)身心障礙者權利公約、(5)財務(金融)剝削,並邀請金融消費者評議中心評議主任委員兼任總經理兼中正大學法律系教授羅俊瑋擔任講師。